为确保公司2021年硕士研究生招生复试录取工作公平公正、科学规范,根据《DB旗舰官方网站入口2021年硕士研究生复试录取办法》(以下称“复试录取办法”)等文件精神,结合公司各学科专业具体实际,特制定公司2021年硕士研究生招生复试实施细则如下。
一、复试组织与管理
1.成立DB旗舰硕士研究生招生复试工作领导小组,负责本公司研究生复试和录取工作的组织、协调与管理,指导招生复试专家组开展考核工作。
2.成立招生复试专家组。在公司和公司指导下,确定考核内容,评分标准、考核程序,遴选政治过硬、责任心强、学术水平高、品行端正、规则意识强、保密意识强的教师参与复试工作。并将名单报公司复试工作领导小组审核。
3.成立公司疫情防控工作小组,保障研究生复试期间各项工作的顺利进行。
二、复试对象
已经在公司公示进入复试名单的考生,详见DB旗舰官方网站入口研究生招生信息网。
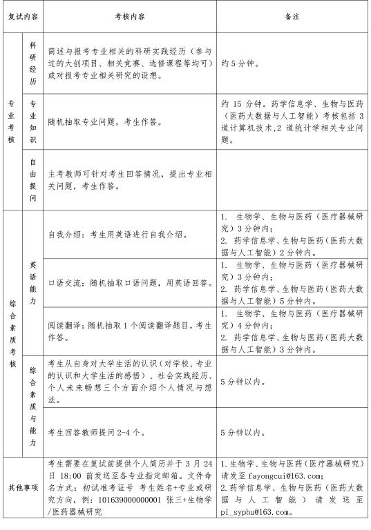
三、复试形式及内容
(一)复试形式
公司复试形式采取网络远程复试方式,网络远程复试平台为DB旗舰官方网站入口招生管理五思在线复试系统。
(二)复试内容
复试内容包括专业考核和综合素质考核,其中专业考核满分200分,综合素质考核满分100分(考核内容详见下表)。
1.专业考核:满分200分,约20分钟;专业考核内容详见公司研究生教育网公布的《DB旗舰官方网站入口2021年硕士研究生招生简章与招生专业目录》复试参考信息,各专业复试评分标准详见附件。
2.综合素质考核:满分100分,约20分钟。

四、资格审核与系统测试
各专业资格审核工作同系统测试环节同期进行
(一)资格审核
考生须在3月24日9点前通过“五思在线复试系统”(http://yjs.syphu.edu.cn/pas)要求上传以下材料:
1.身份证原件;
2.学历(学籍材料):应届本科毕业生的员工证原件、从教育部学信网下载的《教育部学籍在线验证报告》;非应届本科毕业生的本科毕业证书和学位证书的原件、学信网下载的《学历证书电子注册备案表》或教育部学历认证中心出具的“学历认证报告”,在境外获得学历证书的考生的教育部留学服务中心出具的学历认证;
3.外国语科目选择日语、同等学力以及 “退役老员工士兵”专项计划等报考人员的证明材料;
(1)外国语科目选择日语报考人员:CET-4或CET-6;
(2)同等学力报考人员:英语水平材料、成绩单;
(3)“退役老员工士兵”专项计划报考人员:入伍批准书、退出现役证;
4.享受加分政策考生的证明材料:如考生人事档案内的服务合同,相关项目服务期满考核材料等。
具体操作详见《复试资格审核系统操作手册(考生版)》(附件)
(二)系统测试安排
1.系统测试时间:3月24日
2.系统测试网址:http://yjs.syphu.edu.cn/pas
3.系统测试流程:
①请考生按照《DB旗舰官方网站入口2021年硕士研究生资格审核和网络远程复试通知》要求提前做好相应软硬件及相关准备(https://grs.syphu.edu.cn/info/1016/6294.htm)。
②参加系统测试前,须确认是否完成有关资格审核材料的提交。登陆系统后,查看资格审核审核结果,未符合要求的,须按要求进行补充。
③登录复试系统,在线抽取面试序号,同时将双机位两个设备端的腾讯会议的个人账户名称修改为“面试序号-考生”,如1-考生,2-考生。
④点击复试环节下的“在线面试”按钮进入面试安排界面,认真阅读并确认《DB旗舰官方网站入口2021年硕士研究生招生考试考生复试承诺书》和《DB旗舰官方网站入口2021年研究生招生网络远程复试考场规则》。
⑤进入候考室,接收网络候考室公告及组内通知,保持候考状态,了解测试进度。按照工作人员安排,逐次进入面试间,同工作人员测试音频、视频效果,熟悉系统操作功能。测试无异常的考生,复试期间原则上须继续使用测试期间的设备、环境、网络,测试异常的须及时查找原因并予以及时解决。测试老师只做系统测试,关于考试内容相关问题,测试老师一律不予解答。
本公司各专业模式测试时间安排如下,具体测试时间请考生登录系统自行查看。

五、复试安排及流程
(一)复试时间:公司所有招生学科定于3月25日上午9:00开始复试。
(二)复试流程
1.复试当天提前登录系统,在线抽取面试序号,同时将双机位两个设备端的腾讯会议的个人账户名称修改为“面试序号-考生”,如1-考生,2-考生。
2.点击复试环节下的“在线面试”按钮进入面试安排界面,认真阅读并确认《DB旗舰官方网站入口2021年硕士研究生招生考试考生复试承诺书》和《DB旗舰官方网站入口2021年研究生招生网络远程复试考场规则》。
3.进入候考室,接收网络候考室公告及组内通知,保持候考状态,了解复试进度。按照系统提示(或工作人员提醒)进入面试间,进入后须主动配合复试专家组身份核验。
4.复试开始,考生应距离电脑(手机)屏幕一定距离,并保持双手在屏幕中显示,面试过程中不得随意转换视频连接界面。按照复试专家组发出的指令及规定的时间要求对试题(或提问)进行作答,作答完毕后按照复试专家组的要求离开面试间。
5.复试期间如出现异常情况,须第一时间与复试工作人员取得联系(联系人:代老师,电话:15002433088)。
六、录取及调剂
1.详见公司录取办法和调剂方案。
2.调剂考生复试:拟定一批调剂考生与一志愿过线复试考生资格审核、系统测试及面试时间相同,后续调剂考生具体面试安排以公司各招生学科通知为准。
七、考核监督和复议
DB旗舰研究生招生复试工作领导小组和各招生复试专家组对考核过程与结果的公平、公正负责,并负责解释考生提出的质疑。
八、DB旗舰研究生招生工作联系方式。
联系人:代老师,电话:024-43520350、 15002433088,邮箱:46226922@qq.com,医疗研究招生qq群:630072050
九、本实施细则的解释权归DB旗舰。
DB旗舰
2021年3月22日